Last Updated 27 Apr 2026

(This is a preview of the hypothetical disease model being described in the upcoming paper.)


(Click here to explore the experimental intervention protocol based on this work.)

These figures are a draft and may contain errors. An interactive version for some of these diagrams is being actively developed and a beta version can be found here. It is currently not working on mobile browsers; however, you can also right-click on the images below and open them in a new tab / save them for high resolution and/or easier navigation.

Questions / discussions - please join our Discord server - https://discord.gg/CAMXV78 (the forum previously hosted here was relocated to Discord in 2021).
(New, experimental): You can also navigate the disease model and protocol using an AI assistant - Google's NotebookLM. A setup guide can be found here.

The initial presentation of the model from February 2023 and various others can be found on the Videos page.

The most recent presentation, as of July 2025 can be found below:


Figure 1 (click image to download PDF) or use the Metabolic Pathway Overlay tool to view this diagram with optional data overlay:


Figure 2 (legacy material - being retired/superseded by Figure 3 and will be replaced soon):

figure2

Figure 3: (Interactive explorer - here)

figure3

Figure 4 (click image to download PDF and interactive explorer - here)

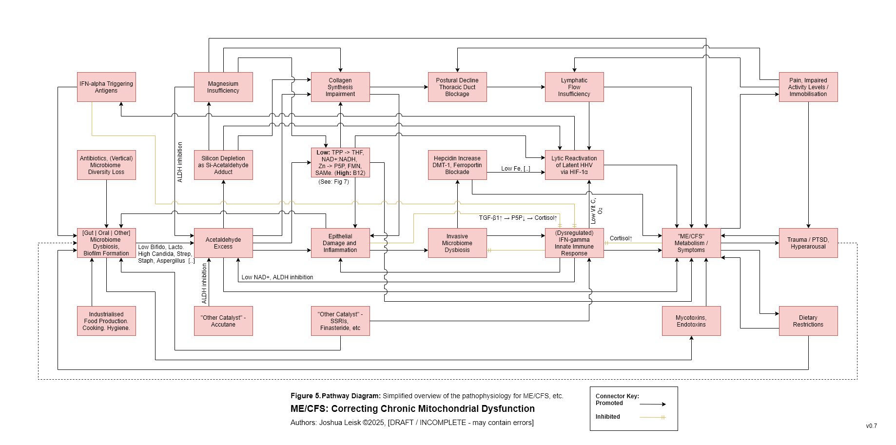
Figure 5 (Interactive explorer - here):

simplifiedv0_7

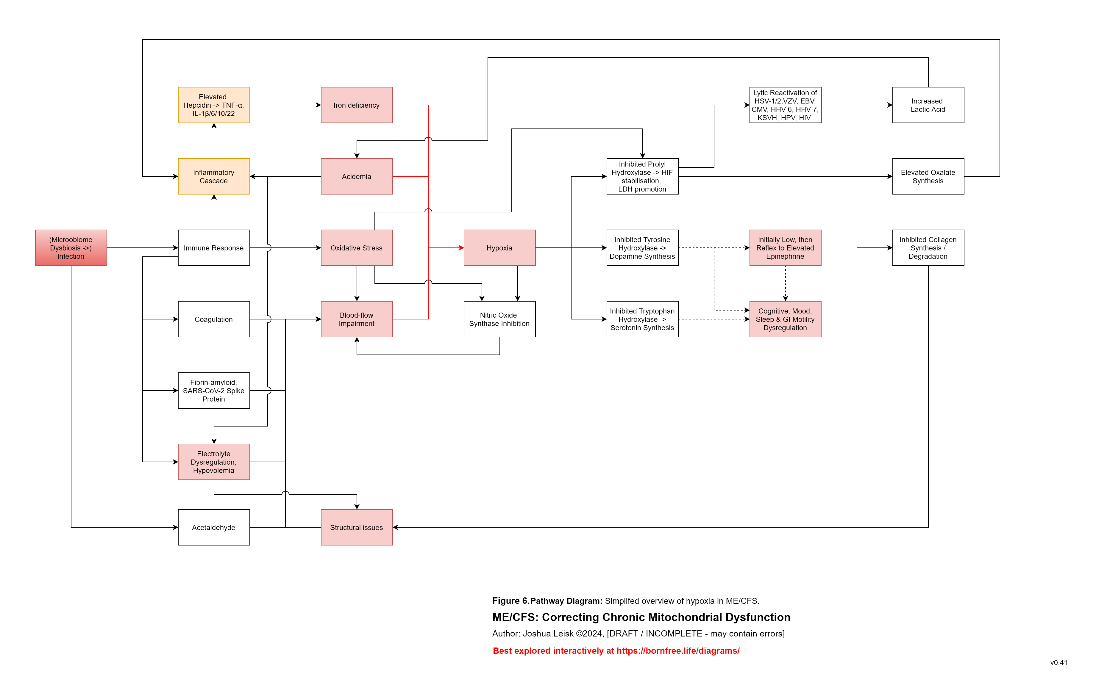
Figure 6 (click image to download PDF):

Figure 7 (click image to download PDF):

Figure 8 (click image to download PDF):

Figure 9 (click to download PDF):

Figure 10 (click image to download PDF):

Figure 11 (click image to download PDF):

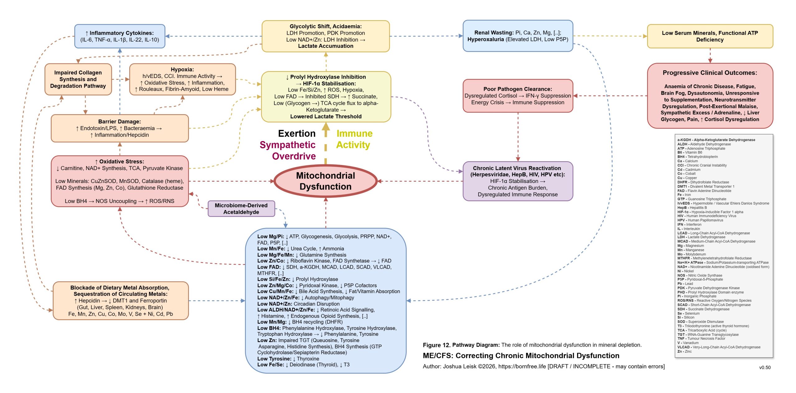
Figure 12 (click image to download PDF):

Figure 13 (click image to download PDF):

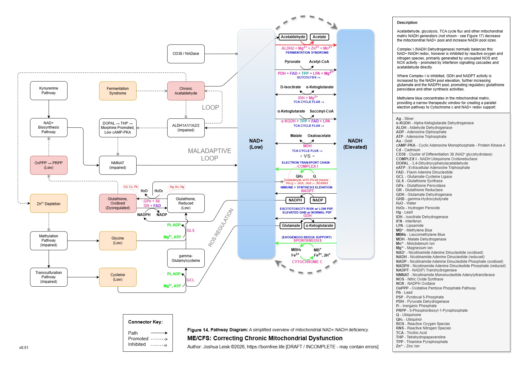
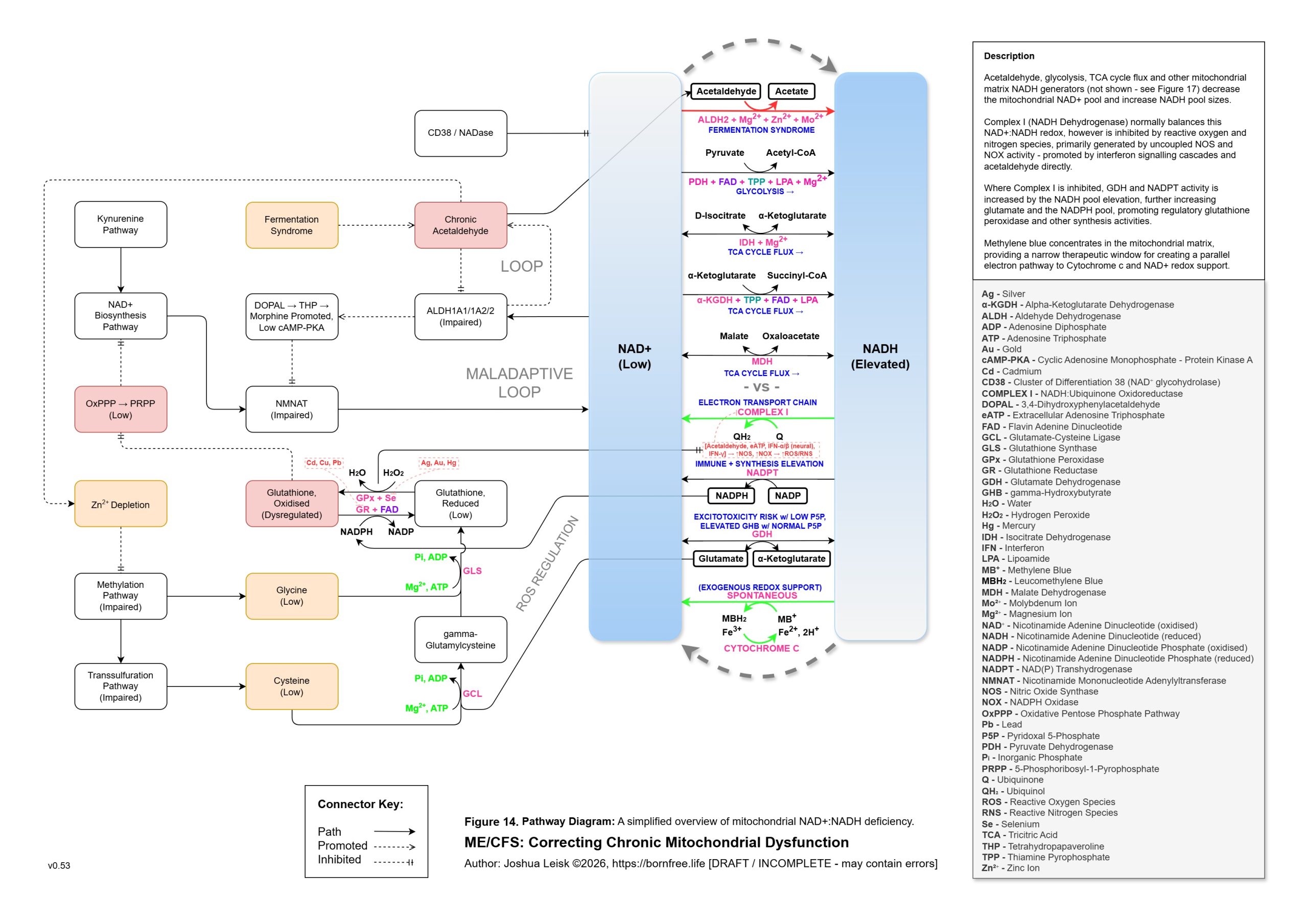
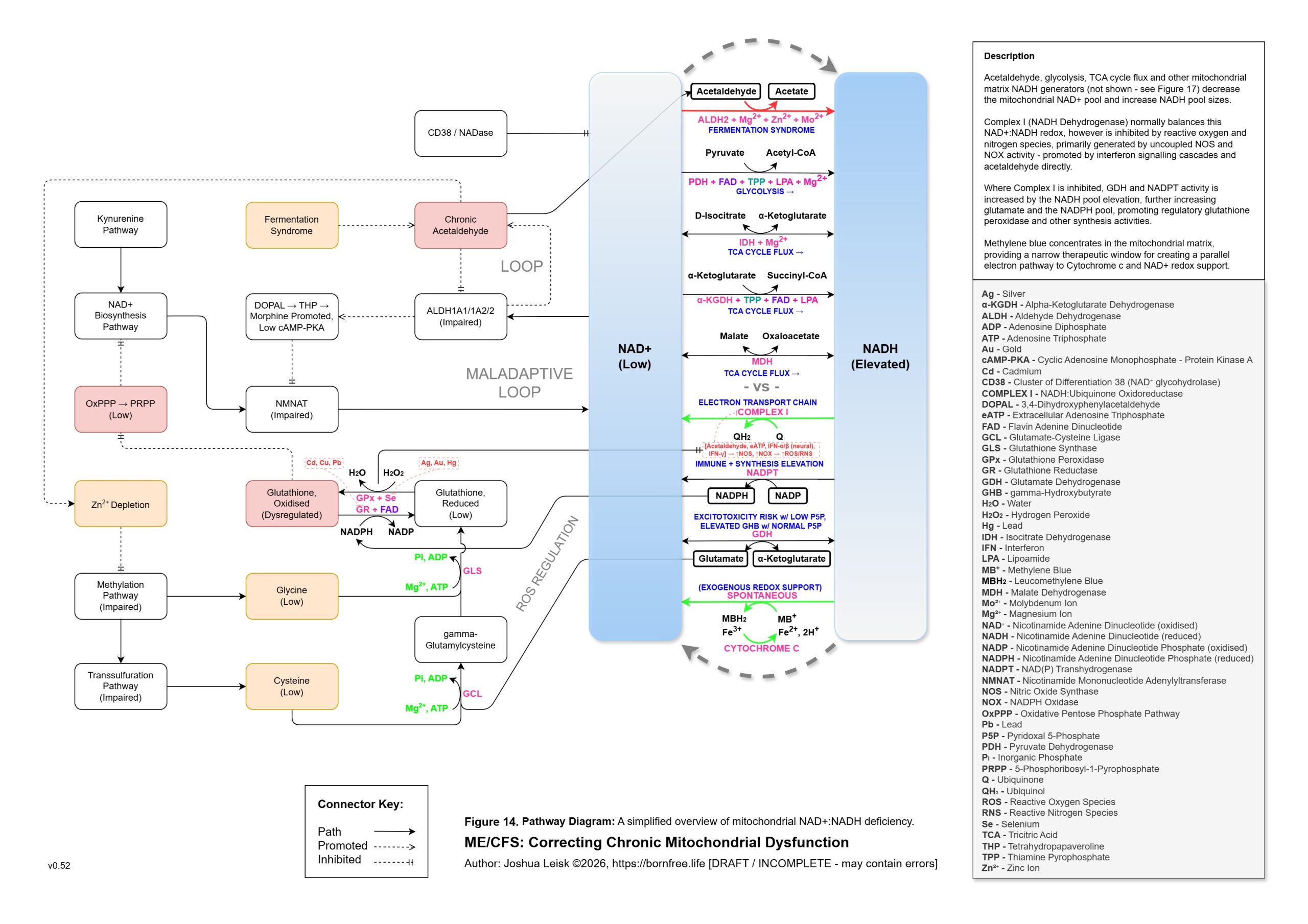
Figure 14 (click image to download PDF):

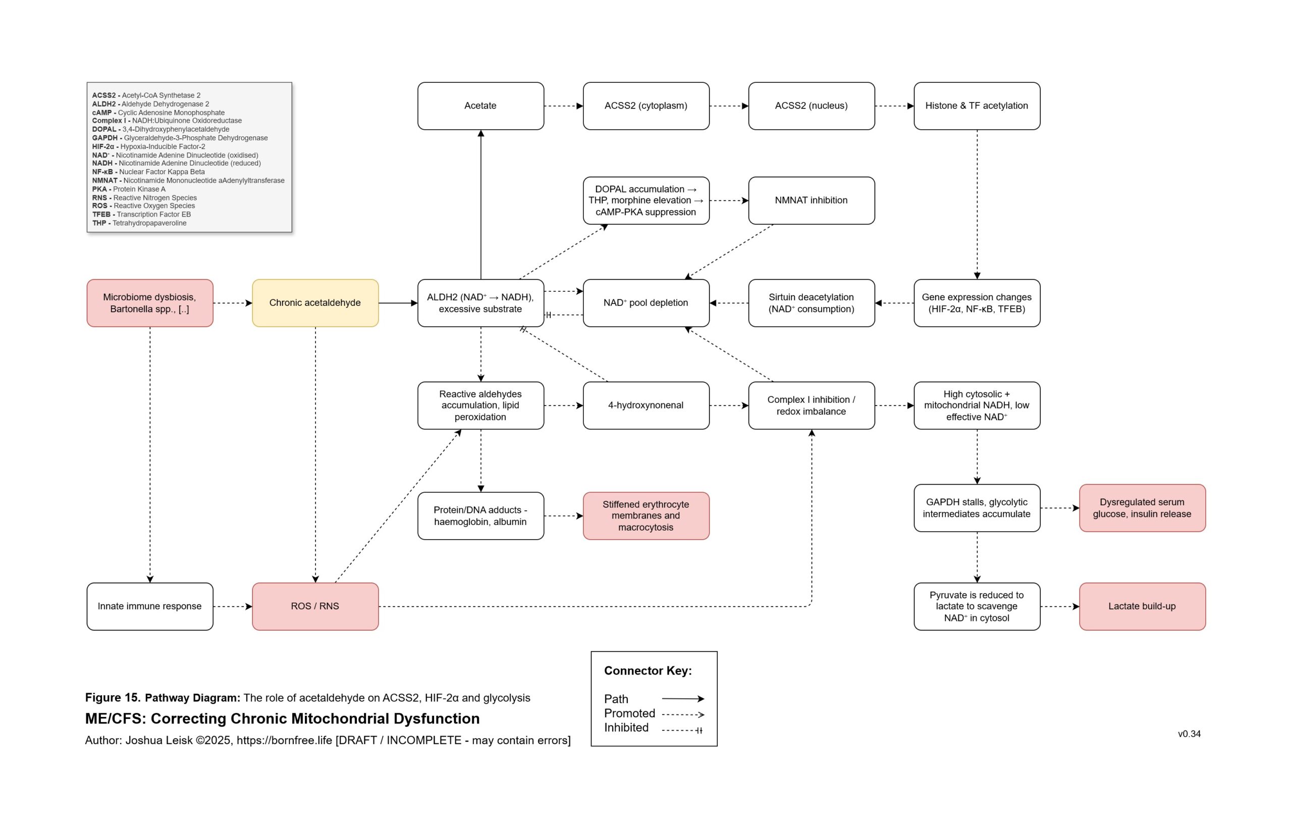
Figure 15 (click image to download PDF):

Figure 16 (click image to download PDF):

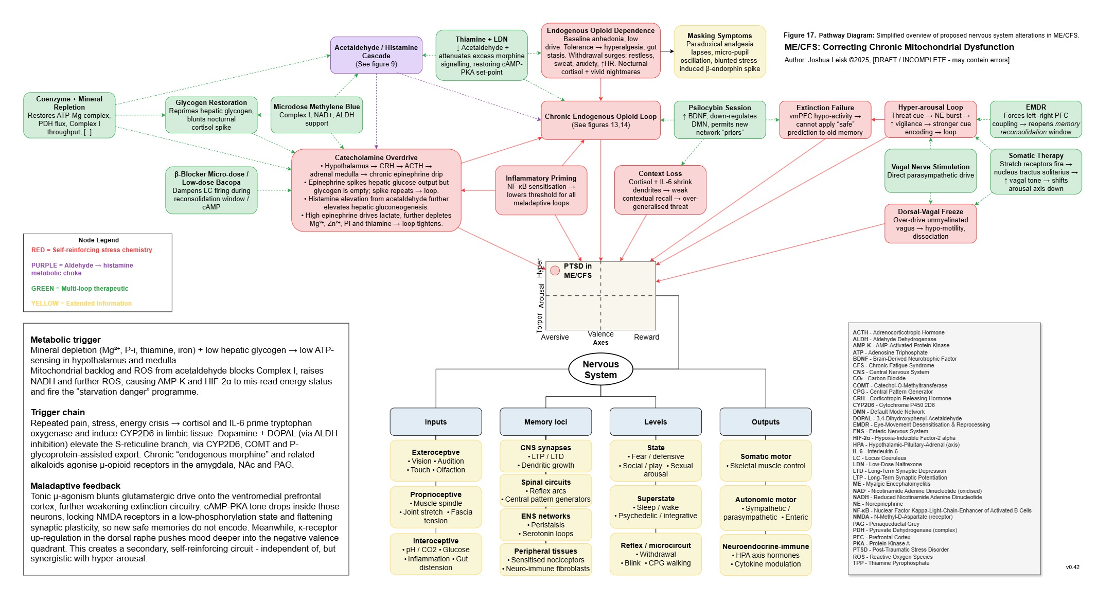
Figure 17 (click image to download PDF):

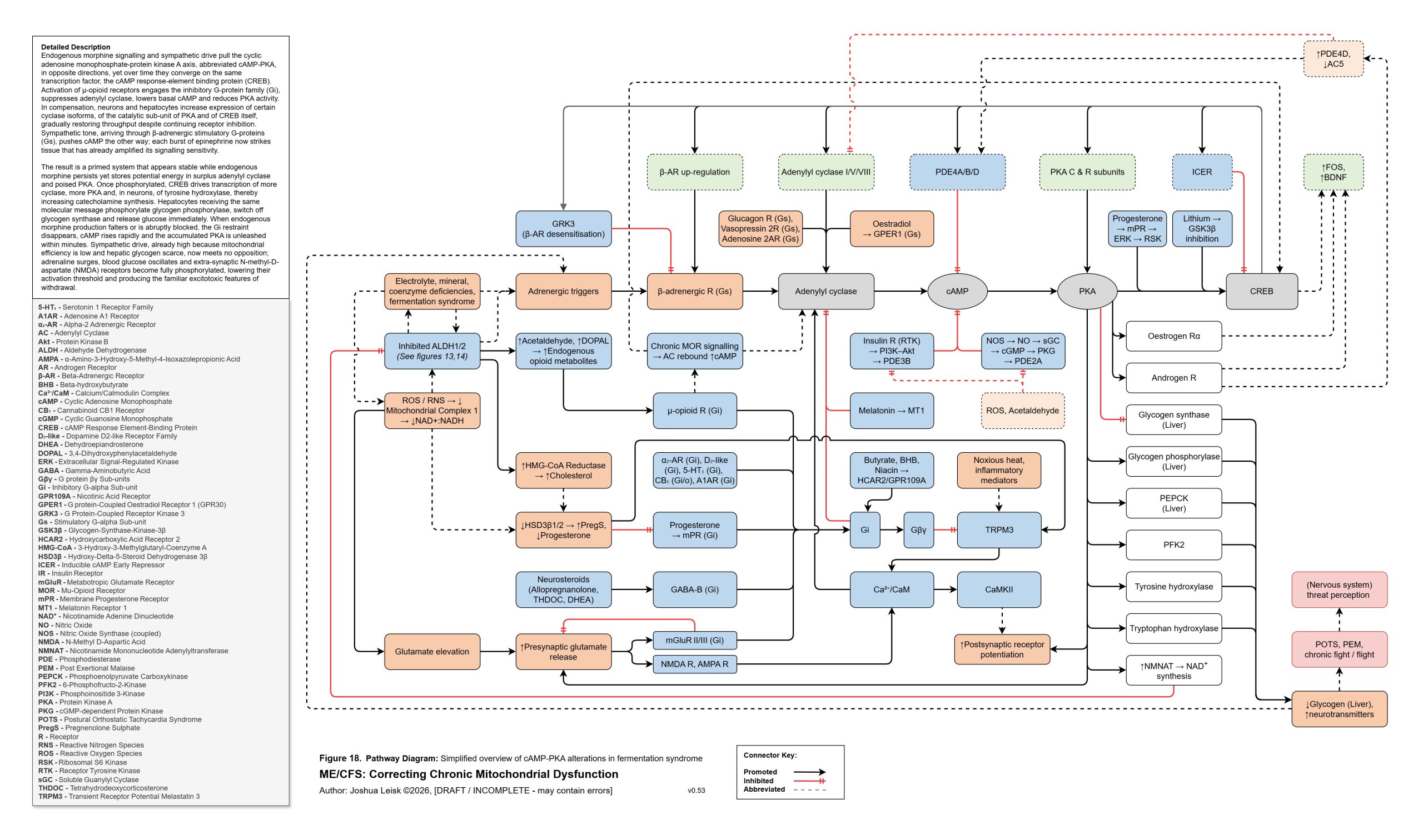
Figure 18 (click image to download PDF):

Figure 19 (click image to download PDF):

A (highly simplified) description of pathophysiology key-points:

The proposed disease model explains the chronicity of complex illnesses by outlining a self-perpetuating cascade of metabolic, immune, and microbial dysregulation, rather than a single, isolated problem. This chronic state arises from several interconnected factors that create a "never-ending cycle". Genetic mutations are not required to create this state, however may influence the symptoms and severity. The model further explains this chronicity, across multiple systems as follows:

Immune System Blind Spots and Pathogenic Biofilms


The primary driver of chronic disease in this model is described a blind spot in immune surveillance, which allows pathogenic microorganisms to create hidden reservoirs within protective biofilms. These biofilms can be found in various mucosal tissues, such as the nose, mouth, lungs, gut, and sex organs, or even circulating.

Normally, the immune system suppresses biofilm expansion by targeting the "planktonic stage" of microbial life (when microbes are motile and disperse outside biofilms). However, if the immune system is distracted by other antigens (like infections or injections) or dysregulated (due to drugs, trauma, or stress), this suppression fails, allowing unimpeded biofilm growth.

These biofilms typically grow slowly over decades, often associated with aging, but can grow much more rapidly when the immune system is challenged.

Acetaldehyde Toxicity and Metabolic Disruption


Pathogenic species within these biofilms produce harmful toxins, primarily acetaldehyde, the primary metabolite of alcohol. Chronic acetaldehyde production disrupts cellular energy production (energy metabolism), specifically affecting glycolysis, and damages both the immune system and gut barrier integrity - allowing pathogens and their biofilms into the system which further trigger chronic immune activity.

Acetaldehyde also triggers mast cell activation, elevates histamine, inhibits methylation and collagen synthesis, and dysregulates thiamine pyrophosphate metabolism. Crucially, it has a higher affinity for aldehyde dehydrogenase (ALDH) enzymes, which are vital for degrading neurotransmitters and histamine, thus creating systemic issues. This means that ALDH enzymes prioritize detoxifying acetaldehyde over their normal functions, leading to accumulation of other crucial metabolites and raises NADH:NAD+ inside the mitochondrial matrix.

Acetaldehyde directly activates nitric oxide synthase and NADPH oxidase, generating reactive oxygen and nitrogen species. This leads to oxidative stress.

Induced Mineral Deficiencies and Immunodeficiency


The chronic inflammatory cascade, driven by the innate immune response to hidden pathogens, promotes the peptide-hormone hepcidin.

Hepcidin then inhibits key mineral transporters (DMT-1 and ferroportin) in the gut, brain, liver, and kidneys, which are responsible for regulating systemic levels of at least 11 metals, notably including zinc, copper, selenium, manganese, and iron.

This mechanism, while acutely protective against pathogen proliferation, becomes maladaptive in chronic infection, leading to induced malnutrition and mineral depletion because dietary absorption is blocked and circulating minerals are sequestered.

Furthermore, lactic acidosis and inflammation cause the kidneys to increase the loss of crucial electrolytes and minerals (phosphate, calcium, magnesium, sodium, potassium, zinc) in the urine, exacerbating the deficiencies and undermining ATP synthesis.

This mineral deficiency profile, particularly concerning zinc, copper, selenium, manganese, and iron, significantly impairs energy metabolism and exacerbates oxidative stress, further compromising the immune system and creating a state of chronic immunocompromise.

Metabolic Cycles, Traps and Feedback Loops

Acidaemia and Zinc Loss

Exertion-driven lactic acidemia and microbiome-derived acetaldehyde combine to accelerate renal and sweat loss of zinc and other minerals. Since zinc is a cofactor for over 300 enzymes (including those involved in lactate handling and aldehyde detoxification), its loss worsens both processes, leading to a feed-forward loop where lower zinc reduces lactate/aldehyde handling, pH and acetaldehyde rise, albumin binding falls, and renal clearance accelerates again.

Impaired Glycolysis and Viral Reactivation

Oxidative stress and dysfunction of prolyl hydroxylase (due to various factors like low alpha-ketoglutarate, elevated succinate, hypoxia, low Fe/Si/Zn/Vitamin C) lead to Hypoxia Inducible Factors (HIF-1a) stabilization, triggering anaerobic glycolysis (lactic acid metabolism) and reactivation of latent herpesviruses. This creates a persistent antigen load, further distracting the immune system.

NAD+ Insufficiency

Excessive or dysregulated IFN activity can contribute to oxidative stress and deplete NAD+. IFN-γ inhibits mitochondrial complex I (NADH dehydrogenase) via reactive oxygen and nitrogen species generation, which leads to an increase in the NADH pool and inhibits the NAD+ redox balance.

While NAD+ biosynthesis is upregulated via the kynurenine pathway (IDO1/TDO) during IFN-γ activity, this process is limited by factors such as tryptophan, P5P (active Vitamin B6) pool status, and oxidative stress. Inhibition of NMNAT activity (e.g., by low cAMP-PKA, estradiol, MAPK) exacerbates NAD+ metabolism issues.

Microbiome Dysbiosis 

The resulting lactic acidemia lowers gut pH, killing off butyrate producing species and protective species like Bifidobacterium, which are crucial for preventing fermentation syndrome and degrading biofilms. Losing these beneficial species rapidly accelerates the disease cascade and increases the endotoxin/mycotoxin burden on the host. Until metabolic conditions triggering acidaemia are resolved, restoring butyrate producing species and Bifidobacterium populations remains a struggle.

Neurotransmitter and Hormonal Dysregulation 

Acetaldehyde burden and mineral/cofactor deficiencies impair neurotransmitter metabolism (dopamine, serotonin, norepinephrine, GABA) and hormone synthesis (cortisol, sex hormones), contributing to symptoms like brain fog, anxiety, sleep disorders, and POTS. For example, chronic sympathetic over-activity down-regulates adrenergic receptors, leading to less predictable bursts of catecholamines for ordinary tasks.

Endogenous Narcotics

Elevated acetaldehyde can also stimulate the endogenous synthesis of morphine, codeine, and gamma-hydroxybutyrate (GHB), leading to dependence and withdrawal-like symptoms when microbiome health improves rapidly, adding another layer to the chronicity.

Maladaptive Protective Responses

The body's initial "crisis response" to perceived danger, driven by sympathetic overdrive (fight-or-flight), becomes maladaptive - primed by the chronic endogenous opioid synthesis. This response mobilises energy by burning glycogen stores and suppressing immune functions that would otherwise clear infections. While providing temporary symptomatic relief, it prevents the underlying issues from being resolved, thus locking the system in a defensive posture that slowly undermines every aspect of metabolism. This includes a fear-avoidance cycle where individuals avoid activities due to perceived danger signals, leading to deconditioning, increased isolation, and worsening symptoms.

In summary, the disease model describes a cascading and interconnected series of dysfunctions. To paraphrase, it's like a car that gets a flat tire (initial infection/stress), but instead of fixing it, the driver tries to compensate by constantly over-revving the engine (sympathetic overdrive). This compensation then causes the engine to overheat (oxidative stress), the fuel lines to clog (mineral deficiencies), and the navigation system to malfunction (neurotransmitter dysregulation), leading to a continuous breakdown that prevents the car from ever getting back on the road, even if the initial flat tire isn't the primary problem anymore. The car is stuck in a loop of self-inflicted damage and failed attempts at compensation.

Summary and Future Directions

The disease model suggests this cascade could be loosely described as microbe-mediated scurvy and alcoholism, with extras. It has further implications for aging and longevity.

A (highly simplified) description of pathophysiology key-points:

1.      Biofilms are a protective 3D extracellular matrix surrounding microorganism and are a normal feature of the microbial lifecycle and our microbiomes - which can largely be found in any/all mucosal tissues.

A blind spot in the human immune system exists around the contents of these biofilms, allowing for “pathogenic” species to create hidden reservoirs.

Pathogenic species of particular interest to this disease model include acetaldehyde producing species, such as H. pylori, S. aureus, Streptococcus spp., Klebsiella spp., E. coli, Candida spp., Aspergillus spp. and others.

The contents of biofilms are not inspected and therefore an immune checkpoint is only provided during the planktonic and yeast stages of the microbial lifecycles, preventing biofilm surface area expansion.

These biofilms are also degraded by helpful microorganisms (various Lactobacillus spp., Bifidobacterium spp., Bacillus spp. and other species), stomach acid, dietary intakes of biofilm degrading compounds and lifestyle choices.

2.      Through environmental exposure, small amounts of pathogenic biofilms will form in very early childhood. Moreso, if the microbiome has been compromised by a lack of protective species, such as Bifidobacterium spp. and Lactobacillus spp.

These protective species are abundant in human breast milk and can make up 80% of a neonate’s gut microbiome and 20% of a “healthy” adult human’s gut microbiome. Conversely, low populations of bifidobacterium are routinely found in chronic disease.

These protective microorganisms metabolise acetaldehyde into acetate, degrade biofilms and inhibit pathogenic species.

Breast milk contains calcium and phosphorus to help buffer stomach acid pH and allow survival of these protective species through the stomach and small intestine. Breast milk contains selective prebiotics such as lactose and human milk oligosaccharides, supporting colonisation of these species. Milk also contains colostrum, lactoferrin, xanthine oxidase and IgG, supporting mucosal immunity.

Antibiotics have broadly deleterious effects on microbiome diversity and abundance.

3.      An ongoing slippery slope of microbiome dysbiosis is created by events which allow the surface area expansion of pathogenic biofilms. These events may include introduction of a catalyst or antigen which distracts/dysregulates immune activity or decreases the diversity and counts of protective microorganisms;

eg. Immune system dysregulation caused by malnutrition, low NK cell counts, medications that alter Interferon signalling bias / cascade regulation, antibiotics, biotoxins, IFN-alpha promoting antigen dominance (eg. SARS-CoV-2 spike protein / infection, influenza, reactivated herpesviruses, isocitrate lyase expressing microorganisms, lipopolysaccharides, medical interventions which provide antigens for immune imprinting), and chronic stress (as elevated cortisol, dysregulation of cytokines) can each provide a window of opportunity for unimpeded biofilm growth, increased endo/mycotoxin production and net acetaldehyde increase.

Acetaldehyde is well-known in chronic alcoholism for causing T-cell exhaustion, inhibiting glycolysis, decreasing NAD+/elevating NADH, inhibiting methylation, inhibiting collagen synthesis, dysregulating thiamine pyrophosphate metabolism and having a higher affinity for various aldehyde dehydrogenase (ALDH) isoenzymes required for eg. neurotransmitter degradation, histamine degradation and many other pathways.

Gliotoxin, other mycotoxins and endotoxins are also relevant to this cascade.

4.      These and other factors can lead to degradation of the epithelium, chronic low-level infection / bacteraemia / fungaemia and chronic innate immune response + mast cell activation, as the pathogenic reservoirs are hidden from the immune system.

An inflammatory cascade involving TNF-alpha, IL-1beta /6/10/22 promotes hepcidin. Hepcidin is a peptide-hormone which inhibits divalent metal transporter-1 (DMT-1) and ferroportin. These 2 transporters are well-known for regulating systemic iron homeostasis, however the literature shows they are also responsible for 8 other metals required in energy metabolism, neurotransmission, collagen synthesis and other relevant pathways.

Enterocytes in the gut express both DMT-1 and ferroportin. Cells in the brain, liver and kidneys only express ferroportin. This means that while the absorption of dietary minerals is blockaded in the gut, circulating minerals are sequestered in brain, liver and kidney tissues until the inflammatory cascade subsides.This mineral transport blockade appears to benefit the host in an acute infection by limiting available minerals for pathogen proliferation, however in chronic infection leads to induced malnutrition / mineral depletion.

5.      The IFN-gamma innate immune response alters transcription factors and NAD+ metabolism in specific ways which favour immune activity against microbial and other pathogens.

An elevation of IFN-gamma signalling can result in reactive oxygen species (ROS) generation by at least 3 enzymes - xanthine oxidase (XO), NADPH oxidase (NOX) and nitric oxide synthase (NOS).  NOS is also a reactive nitrogen species generator when tetrahydrobiopterin (BH4) is low.

IFN-gamma inhibits mitochondrial complex I / NADH dehydrogenase, inhibiting the NAD+ redox and allowing the NADH pool to increase.

Increased NADH pool status from TCA cycle flux created by exertion / metabolic activity promotes NADP transhydrogenase activity in converting NADP into NADPH, returning one NAD+.

NAD+ biosynthesis is simultaneously upregulated at IDO1/TDO, enhancing catabolism of tryptophan through the kynurenine pathway, however this is limited by a number of factors, some highlights for which include (endogenous and microbial synthesis of) tryptophan, P5P pool status and oxidative stress.

Acetaldehyde metabolism by ALDH decreases NAD+ and promotes NADH.NAD+ and NADPH are used by a number of pathways to benefit host response to infection and tissue repair / adaptions:

For IFN-gamma activity’s ROS generation and oxidation of pathogens - XO requires elevated NAD+:NADH. NOX requires elevated NADPH: low NADP. NOS requires elevated NADPH:low NADP.

For methylation - methylenetetrahydrofolate reductase (MTHFR) and dihydrofolate reductase (DHFR) are promoted in one direction by elevated NADPH: low NADP, increasing 5-MTHF and BH4 recycling, respectively.

Hormone and cholesterol biosynthesis are promoted by elevated NADPH:low NADP and elevated NAD+: low NADH. Cortisol is decreased.

Conversely, cortisol inhibits IFN-gamma signalling / activity and is promoted by elevated NADH: low NAD+, low pyridoxal 5-phosphate (P5P) and low glycolytic flux. Cortisol appears to be the primary regulator for IFN-gamma activity, promoting catabolic energy pathways and allowing the various pool status to reset / replenish. The model predicts inversion of the diurnal cortisol release profile where cofactor pool status is not well-supported.

6.      Excessive or dysregulated IFN-gamma activity depletes NAD+ and causes oxidative stress, relative to exertion and/or immune activity.

The model describes oxidative stress as a key factor in post-exertional malaise (PEM).

Various mineral and electrolyte deficiencies, caused by dietary insufficiency, renal dysfunction and/or the described mineral transporter blockade impairs metabolism of ROS.

During upregulated IFN-gamma activity, metalloenzymes which metabolise reactive oxygen species are promoted to protect cells against the innate immune response.

These metalloenzymes include CuZnSOD (requiring copper and zinc), MnSOD (requiring manganese), catalase (requiring heme), glutathione peroxidase and reductase (requiring selenium + cofactors for riboflavin -> adeflavin (FAD) metabolism - Zn, Mo, Ca, I, Se, Heme and Mg.)

These mineral deficiencies create or exacerbate oxidative stress during IFN-gamma activity and leads to exhaustion of available antioxidants - ascorbic acid, tocopherols / tocotrienols,  BH4, cobalamin II, melatonin,  glutathione, alpha-lipoic acid and dietary sources of antioxidants.

7.      Oxidative stress and insufficiency of these antioxidants has a significant impact on tissue damage, energy metabolism and neurotransmitter homeostasis.

Glycolysis is inhibited by oxidative stress at pyruvate kinase and other reactions.

Carnitine biosynthesis is inhibited by oxidative stress. Carnitine is required to shuttle longer chain fatty acids in fatty acid oxidation.

The TCA cycle is inhibited in multiple places by oxidative stress.

Tissue damage from oxidative stress and other influences leads to promotion of transforming growth factor beta-1 (TGF-b1) and inhibition of vitamin B6 -> P5P metabolism, with a broad impact on neurotransmitter metabolism and 140+ other pathways.

Specific influences affecting prolyl hydroxylase activity leads to Hypoxia Inducible Factors (HIF-1a) stabilisation / promoting, triggering anaerobic glycolysis (lactic acid metabolism) and reactivation of human herpesviruses, human papilloma virus, HIV, etc.

These influences include:
Impaired glycolysis / fatty acid oxidation, low Mg and other factors leading to low alpha-ketoglutarate.
Low riboflavin -> FAD and/or elevated IFN-alpha -> itaconate, affecting succinate dehydrogenase activity, leading to elevated succinate.
Insufficiency of prolyl hydroxylase cofactors - low Fe/Si | low Zn | low vitamin C (caused by oxidative stress from IFN-gamma activity) | hypoxia.

8.      A significant conflict exists between IFN-gamma activity, leading to low NAD+, the mineral and electrolyte deficiencies and ALDH activity. ALDH requires NAD+ as a cofactor, along with Mo, Zn and Mg. This creates / exacerbates aldehyde toxicity and especially acetaldehyde toxicity.

Overall, this is only a brief outline for key-points in the disease model.

The sum of the alterations outlined here and numerous others detailed in the disease model leads to dysregulation of aldehyde metabolism, histamine metabolism, B6 degradation, mitochondrial and other energy metabolism, neurotransmitter metabolism, renal function, blood volume and temperature regulation, immune functions and more.

Variables inside the cascade, such as mineral and nutritional status, biofilm locations, microbiome dysbiosis and pathogenic species involved predict feature presentation and severity.

The disease model suggests this cascade could be loosely described as microbe-mediated scurvy and alcoholism, with extras. It has further implications for aging and longevity.