Last Updated 10 May 2026

Overview of the Protocol

This disease model this protocol is based on describes the downstream effects of various blind spots in our immune system which further explain why some health problems become chronic and/or develop into progressive diseases.

This understanding reveals how some harmful microorganisms can hide within protective shields called "biofilms" throughout our bodies - in places like our nose, mouth, lungs, digestive tract, reproductive organs, and even our bloodstream. (Other microorganisms may also hide in parasitic "cysts" and fibrin "nests".)

These biofilms begin forming during childhood, typically growing slowly over many years. Collected data suggests this gradual buildup might be connected to what we consider as natural aging processes. However, when the immune system faces challenges from infections, medical procedures, medications, injuries, poor nutrition, or ongoing stress, these biofilms can grow much more rapidly.


In a healthy body, the immune system keeps biofilms in check by detecting and attacking pathogenic microorganisms when they venture outside these protected areas. A sufficiency of beneficial "probiotic" species can also degrade biofilms and attack pathogens.

When this defence system becomes compromised, the biofilms can increase their surface area and some of these hidden microorganisms then produce an increasing amount of harmful substances, particularly a toxin called acetaldehyde - the same compound produced when your body processes alcohol. Chronic acetaldehyde production can cause the body to produce morphine, creating further symptoms of tolerance and dependence.

This toxin disrupts cellular energy production and damages both your immune system and the lining of your digestive tract. A damaged gut lining allows more harmful microorganisms to cross this critical barrier, triggering an immune response aimed at eliminating these invaders. The resulting long-term inflammation and hypoxia can transform temporary mineral shortages into serious, system-wide deficiencies that are difficult to detect and correct.

One of the challenges in addressing this condition is its cyclic nature - symptoms often improve and worsen in waves. This pattern, combined with inhibited nutrient absorption in the small intestine, makes it extremely difficult to correct mineral deficiencies through diet or oral supplements alone. Research shows that homeostasis for up to eleven metals may be affected at various times, depending on the state of inflammation.


During chronic inflammation, accurately measuring systemic mineral levels becomes very difficult, because inflammatory signalling changes how minerals move across cell membranes throughout different tissues in the body. Some tissues will store higher amounts of minerals, eg. brain, liver and kidneys, while other tissues will be deficient. Measuring mineral status via serum or red blood cells in this state becomes highly problematic.

Recent studies have uncovered that disruption of key immune regulators, along with ongoing inflammation involving a hormone called hepcidin, disturbs the body's balance of many biologically essential minerals and also heavy metals. These minerals rely on shared transportation systems in our cells called divalent metal transporter 1 and ferroportin. When the mineral + metal status is disrupted, it creates a cascade of additional problems throughout the body.

In conditions such as ME/CFS, long COVID and post vaccine syndrome, the body’s capacity for cellular energy production is undermined. The underlying problem involves mitochondrial dysfunction, whether due to persistent infection, immune activation, resource insufficiency or accumulated tissue damage. When the mitochondria falter, cells are forced to rely more heavily on glycolysis for energy. This shift leads to chronic lactic acid accumulation and a persistent decrease in blood pH.

In response to ongoing metabolic stress and the resulting acidosis, the body triggers a cascade of immune and neuroendocrine signals. The immune system releases inflammatory cytokines, such as IL-6 and TNF-alpha, which then drive the production of hepcidin by the liver. Hepcidin, a key regulator of mineral and metals metabolism, acts on the gut to limit the absorption of iron and related metals by downregulating importers such as DMT1 and exporters such as ferroportin. As a result, the passage of iron and other divalent metals from the diet into the circulation is reduced, and minerals + metals already in the bloodstream become sequestered inside tissues such as the kidneys, liver, spleen, and brain. Where glutathione synthesis is impaired, these heavy metals may accumulate.

This process is initially a protective strategy. By limiting the availability of key minerals, the body restricts resources that pathogens require to thrive. However, in the context of chronic illness where the original threat is not eliminated, this same mechanism persists far beyond its useful window. Over time, a paradox emerges. Blood tests often show low levels of circulating iron, phosphate, and other minerals, while specific tissue stores may remain normal or even elevated. Attempts to supplement minerals can be ineffective, as the transport machinery that moves these nutrients to where they are needed remains switched off or actively reversed.

The ongoing (lactic) acidosis and inflammation also affects the kidneys, which respond by increasing the loss of phosphate, calcium, magnesium, sodium, potassium and zinc in the urine. Since these are required for the synthesis of ATP, its depletion further undermines energy production. The end result is an energy crisis that deepens with each episode of exertion.


Sensing this sustained crisis, the body turns to its last line of defence, the sympathoadrenal system. There is a persistent increase in adrenaline production as the nervous system attempts to compensate for perceived danger. This is experienced as a combination of agitation, racing heart, tremor, and anxiety layered atop profound fatigue. Instead of resolving the energy shortage, these stress signals only amplify the sense of physiological emergency, setting the stage for worsening symptoms after physical or mental activity.

Endogenous morphine signalling and sympathetic drive pull the cyclic adenosine monophosphate-protein kinase A axis, (cAMP-PKA), in opposite directions, yet over time they converge on the same transcription factor, the cAMP response-element binding protein (CREB)
. Activation of µ-opioid receptors engages the inhibitory G-protein family (Gi), suppresses adenylyl cyclase, lowers basal cAMP and reduces PKA activity. In compensation, neurons and hepatocytes increase expression of certain cyclase isoforms, of the catalytic sub-unit of PKA and of CREB itself, gradually restoring throughput despite continuing receptor inhibition. Sympathetic tone, arriving through β-adrenergic stimulatory G-proteins (Gs), pushes cAMP the other way; each burst of adrenaline, also called epinephrine, now strikes tissue that has already multiplied its signalling hardware.

The result is a primed system that appears stable while endogenous morphine persists yet stores potential energy in surplus adenylyl cyclase and poised PKA. Once phosphorylated, CREB drives transcription of more cyclase, more PKA and, in neurons, of tyrosine hydroxylase, thereby increasing catecholamine synthesis. Hepatocytes receiving the same molecular message phosphorylate glycogen phosphorylase, switch off glycogen synthase and release glucose immediately. When endogenous morphine production falters or is abruptly blocked, the Gi restraint disappears, cAMP rises rapidly and the accumulated PKA is unleashed within minutes. Sympathetic drive, already high because mitochondrial efficiency is low and hepatic glycogen scarce, now meets no opposition; adrenaline surges, blood glucose oscillates and extra-synaptic N-methyl-D-aspartate (NMDA) receptors become fully phosphorylated, lowering their activation threshold and producing the familiar excitotoxic features of withdrawal.

Within this cascade CREB serves as the molecular memory of every prior fluctuation. Each bout of sympathetic overdrive or transient opioid deficit leaves behind additional CREB protein and its gene products, shortening the interval from stimulus to metabolic consequence. The patient therefore drifts into a state where small changes in endogenous morphine output, histamine release or catecholamine load provoke disproportionate swings in glucose availability, heart rate and cortical excitability—instability that underlies the pacing challenge addressed in this protocol.

Interventions that reduce cAMP production, accelerate its breakdown or compete for CREB-dependent transcription restore margin. The objective is not to abolish sympathetic signalling or CREB phosphorylation but to shrink their excursions so that hepatic glycogen can recover, mitochondrial redox can normalise and the system regains the elasticity lost through repeated compensatory cycles.

Clinically, the primary cycle is seen as persistent fatigue that is unrelieved by rest, recurrent post-exertional crashes, and laboratory findings of low serum iron or phosphate with dysregulated ferritin. Neurological symptoms, such as poor concentration, temperature instability, and orthostatic intolerance, are common. Standard supplementation of iron or other minerals rarely produces sustained benefit because the underlying pattern of restricted absorption and pathological sequestration is not addressed.

The persistence of this state reflects the body’s failure to clear the original insult, whether it is an unresolved infection, ongoing tissue injury, or chronic immune activation. The alarm response that should have been brief and decisive becomes maladaptive, locking the system in a defensive posture that slowly undermines every aspect of metabolism.

This pattern is not the result of psychological weakness or lack of effort. Rather, it is a measurable, predictable, and highly conserved biological response that has become stuck due to the failure to resolve its initiating cause. Effecting recovery requires addressing the source of the ongoing alarm, not simply replacing what is lost downstream.

We have further observed that other minerals become depleted in this disease model. For example, silicon may be lost when it combines with acetaldehyde produced by microorganisms. Zinc is also chelated by acetaldehyde and excreted during acidaemia. Additionally, food intolerances / dietary restrictions and toxins from bacteria or fungi can disrupt zinc and other mineral levels in the body.

When certain minerals become deficient, it affects numerous bodily functions. For instance, shortages of minerals like lithium and rubidium can worsen brain chemistry and kidney function. Impaired kidneys then lead to electrolyte imbalances that disrupt energy production, nerve function, immune activity, and muscle contractions—including those of the heart. This creates a progressive array of cycles which further weaken the immune system and severely disrupts the beneficial microbe communities throughout the body.


The resulting chain reaction affects numerous bodily systems: our immune system becomes dysregulated, brain chemical balances shift, stress hormone levels change, vitamin metabolism alters, cholesterol production fluctuates, and regulation of histamine, hormones, kidney function, and even body temperature becomes compromised.


Early testing of this experimental treatment protocol has shown encouraging results. Some individuals have achieved long-term remission, while others are showing significant improvement on their path to recovery. Formal clinical trials are now being organised to study these effects more systematically.

This pattern of metabolic disruption appears in many infections and chronic health conditions. Associated problems include dysregulated innate immune response, cellular energy production issues, low oxygen levels within cells, nervous system dysfunction, histamine regulation problems, and challenges in producing collagen.

As research continues, patterns of deficiencies and biomarkers may help characterise subgroups and guide hypotheses about disease features and severity, rather than providing reliable individual prediction on their own. [121] [122] [123] [124] This growing understanding is continuously improving treatment approaches, offering new hope for those suffering from these challenging conditions.

The intervention protocol continues to evolve as we uncover more about how these complex systems interact and how homeostasis can be restored more efficiently.


Reversing the Trajectory
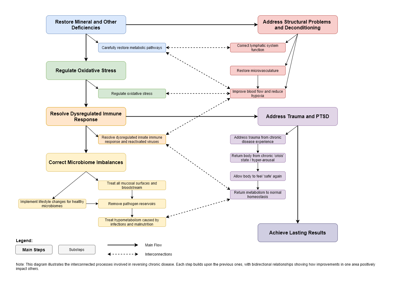
To reverse this progression, several key issues need to be addressed:

Fixing mineral and other deficiencies
is crucial, as it helps restore energy metabolism pathways, manage oxidative stress, and resolve issues with dysregulated innate immune response pathways, allowing chronic reactivating human herpesviruses, chronic Lyme, T. gondii, etc.

Correcting imbalances in the microbiome, biofilms, and infections
by treating all mucosal surfaces and the bloodstream. This removes reservoirs of pathogens and ongoing production of mycotoxins / endotoxins. Employing lifestyle changes which cultivate healthy microbiomes also helps create ongoing resilience against future dysbiosis / infections.

Addressing structural problems
involving posture and/or the lymphatic system, plus related structures can improve blood flow and reduce hypoxia.

"Living" with chronic disease understandably creates significant trauma. Dealing with trauma / PTSD imprinting from the daily experience, let alone any medical missteps or gaslighting that may have occurred, AFTER sufficiently treating the hypometabolism created by the infections and induced malnutrition, is also an essential step for a complete recovery
.This allows the body to return from a chronic "crisis" state, thereby removing any limbic system and other influences which also affect neurotransmitters, energy metabolism, and immune activity. While stellate ganglion blocks are a useful example of how we can "hack" autonomic dysregulation, there are better ways to achieve lasting results. 

(eg. With an abused animal, it takes some time and nurturing for it to learn to feel "safe" again after experiencing significant trauma and it certainly will not allow itself to feel safe while the abuse is ongoing.

With chronic disease, the "threats" from pathogens and metabolic impairments needs to be sufficiently resolved before you can work on the associated trauma to "feel safe in your own body" again and allow your metabolism to return to normal homeostasis.)

BF_reverse_trajectory

Recovering from severe metabolic and immune collapse
(What it feels like and how to navigate the process)


Emerging from a state of metabolic and immune collapse is one of the most difficult journeys a patient can face. The system has been locked down, in part to prevent further damage, but also as a side effect of depleted resources and chronic acetaldehyde -> endogenous morphine toxicity. Recovery requires not just reversing this shutdown but restoring the underlying machinery that allows for energy, repair, and regulation. In practice, this is rarely a smooth ascent. The process brings with it both physical and psychological challenges, many of which are misunderstood or unexpected. Both patients and clinicians need to understand the risks and manage expectations, since even the best-designed protocol will test patience, adaptability, and resilience.

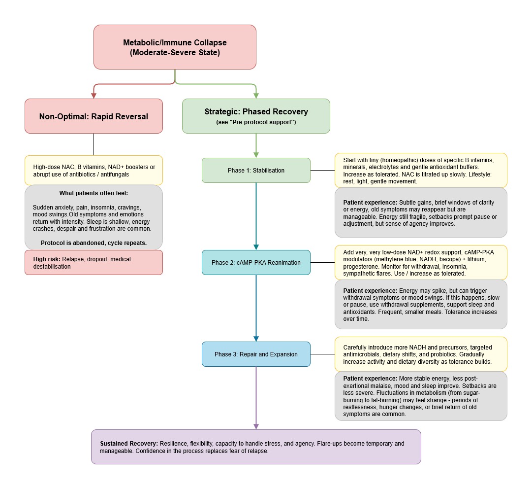
(The non-optimal approach - rapid reversal, a wall of withdrawal misery and probable failure)

Imagine a patient or clinician, frustrated by stagnation, decides to "break through" the problem with an aggressive protocol. High-dose antioxidants, NAD+ boosters, or acetaldehyde-scavenging agents are started all at once, sometimes with sudden dietary changes or antimicrobial use, causing abrupt withdrawal of microbial alcohol/acetaldehyde. The intention is good, but the system is not ready.

In the first hours or days, the patient may feel a fleeting surge of clarity or energy. This is soon followed by a constellation of severe symptoms. There is often a sense of being "stripped raw" - anxiety, irritability, and insomnia appear, alongside joint pain, sweats, and waves of fatigue that no amount of rest can resolve. Sleep becomes shallow or fragmented. Some experience palpitations, tremors, or a sense of impending doom. The gut may revolt, with loose stools or cramping. Old cravings return, sometimes stronger than ever, as the nervous system grasps for anything to restabilise itself.

Psychologically, this process can be distressing. Emotions that were blunted by the previous metabolic state can re-emerge with intensity. Old traumas may resurface. Some patients feel despair or hopelessness, convinced they are getting worse, not better. The protocol is abandoned, or reversed, and a sense of failure can set in. For many, this pattern repeats, leading to cycles of boom-and-bust or deepening fatigue.

 

The strategic approach - staged recovery, while maintaining honest expectations


An optimal recovery strategy recognises that the system cannot simply be "switched back on" and the more severe the patient, the more gentle the reversal process needs to be.


It involves a slow, methodical rebuilding, supporting the most fragile processes first before removing the blocks that have accumulated. Recovery starts with the smallest possible doses of exogenous NAD+, active B vitamins, and minerals, in severe cases, much lower than most would expect.

Acetaldehyde scavengers like NAC, DHM, Acetium, Z-Biotics or L-carnosine are introduced cautiously, and their doses are only increased if the patient remains stable. Antioxidant buffers are included early on, and lifestyle interventions such as light exposure, gentle movement, and sleep support are prioritised.

During this phase, the patient may notice only subtle changes at first: brief windows of mental clarity, a slight reduction in heaviness, or the return of some appetite. Occasionally, there are small setbacks - a night of poor sleep, muscle aches, or old symptoms resurfacing. These are not failures, but signs that the underlying machinery is coming back online. The protocol is adjusted in response, slowing down or pausing when symptoms flare.


Only after this foundation is established are cAMP-PKA modulators and NAD+ precursors introduced, and always at low doses. The body’s response is closely monitored. If symptoms of withdrawal, anxiety, or immune flares reappear, the approach is paused or scaled back. As the patient tolerates more, the protocol expands to include targeted anti-microbials, more significant dietary shifts, and finally, prebiotics + probiotics to rebuild the microbiome.

Recovery remains non-linear, and setbacks are part of the process. Patients can expect periods of improved energy or mood, followed by plateaus or short-lived regressions. Emotions may feel more "alive" but also less buffered. There is often a phase of emotional thaw, where old memories or unresolved stress emerge. The most important factor is that progress is gradual and symptoms are manageable. Each setback is an opportunity to learn and recalibrate, not a sign of failure.


The patient’s sense of agency grows as they begin to notice and interpret their own responses. Trust in the process is built not on relentless progress, but on the ability to pause, recover, and continue. The clinician’s role is to validate these experiences, explain what is happening, and remind the patient that, while difficult, this approach offers the best chance for genuine, lasting recovery.

 

recovery_v0_4


Experiencing metabolic recovery - what it feels like as your energy systems recover


During collapse, the body is stuck in emergency mode. Glycolysis is inefficient, fatty acid oxidation is blunted, and lactic acid accumulates quickly with even mild exertion. Most energy comes from "burning sugar poorly," which leaves the patient exhausted after trivial effort. Muscles ache, and small exertions can bring on a disproportionate sense of heaviness or even mild acidosis. After activity, recovery is slow. There may be a background sense of internal "sourness," and sleep does little to replenish energy.

As the protocol progresses and the first cracks appear in this rigid metabolic state, changes can be both subtle and disorienting. When cAMP-PKA tone begins to improve and the first traces of mitochondrial support arrive, the patient might notice short bursts of energy - windows where movement feels lighter or less taxing. This is the nervous system and muscle tissue rediscovering how to use glycolysis more efficiently. Instead of every effort being punished by burning muscles and a leaden fatigue, there are moments when exertion is merely tiring, not overwhelming.

Fatty acid oxidation often lags behind. When it begins to recover, it may be heralded by a curious combination of sensations: steadier background energy, reduced need for snacking or sugar, and a less dramatic crash after activity. For some, this comes with a brief resurgence of "keto flu" symptoms - headache, brain fog, mild nausea, or a peculiar sensation of metabolic unease - as the body relearns how to mobilise and process fats. Old symptoms like mild hypoglycaemia or even transient palpitations can flare, but now they respond more quickly to rest or a small snack.

During this metabolic recalibration, patients may also experience sudden swings between energy systems. A good day might be followed by a day of heaviness, as the system "practices" new flexibility. It is normal for the body to default to the old, rigid state during stress, infection, or after a poor night’s sleep. With patience and support, these fluctuations even out. Activity can be sustained for longer, with less muscle soreness or lactic "burn," and post-exertional malaise becomes less severe and shorter in duration.

Sleep also shifts. Early in recovery, sleep may feel light, fractured, or unrefreshing. As mitochondrial and fatty acid pathways revive, sleep deepens, dreams become more vivid, and the feeling upon waking gradually improves. Hunger and satiety cues become clearer. Cravings for sugar or stimulants diminish as the brain and muscles regain access to stored energy.

Throughout, patients should expect this journey to feel unfamiliar. However, the return of metabolic flexibility often means confronting both old symptoms and new sensations. Some will feel bursts of restlessness or drive, as the nervous system recalibrates. Others will notice mood swings or emotional thaw, reflecting not just the lifting of metabolic brakes but the return of a more "awake" brain. These are all signs that the underlying system is no longer stuck, even if the new equilibrium is fragile.

The clinician’s role is to remind patients that each shift - pleasant or uncomfortable - is a signal that the machinery is coming back online. Setbacks are common, and relapses into fatigue or brain fog do not mean the process has failed. Rather, they are cues to adjust pace, optimise rest, and allow for further healing.


Overall, the experience of recovery is one of transition - from a brittle, highly-reactive system to a more robust, flexible network capable of burning both glucose and fat. Progress is not linear, but with patience and appropriate support, the system regains resilience. Each step, even the uncomfortable ones, is a movement toward a more sustainable and adaptable state.